Asuhan Keperawatan Fraktur Mandibula Pdf
Klien dirawat di IRDB dengan keluhan utama waktu masuk RS yaitu penurunan kesadaran akibat kecelakanan lalu lintas yang dialami penderita 2 quickly pull sebelum masuk RS. Pada waktu kecelakaan klien sedang mengendarai engine dalam keadaan mabuk tiba-tiba electric motor terjatuh mekanisme selanjutnya tidak diketahui. Klien muntah 1x dalam perjalanan ke RS Prof L.M Kandou Manado ± ½ gelas aqua isi sisa makanan, sebelumnya penderita sudah dibawa ke RS AURI namun belum mendapat perawatan saat dikaji klien mengatakan nyeri diwajah sebelah kiri, susah untuk bicara dengan skala nyeri 7.
: 'Askep Fraktur dafid Arifiyanto, 2008 A. Pengertian Fraktur adaIah patah tulang, biásanya disebabkan oleh tráuma atau ténaga fisik dán sudut dari ténaga tersebut, keadaan dári tulang itu séndiri dan jaringan Iunak di sekitar tuIang akan menentukan ápakah fraktur yang térjadi itu lengkap, tidák lengkap.
Asuhan Keperawatan (Askep) FRAKTUR MANDIBULA; Asuhan Keperawatan (Askep) FRAKTUR CERVICALIS; Asuhan Keperawatan (Askep) FRAKTUR FEMUR; Asuhan Keperawatan (Askep. Pengertian Fraktur adalah patah tulang, biasanya disebabkan oleh trauma atau tenaga fisik dan sudut dari tenaga tersebut, keadaan dari tulang itu sendiri dan jaringan lunak di sekitar tulang akan menentukan apakah fraktur yang terjadi itu lengkap, tidak lengkap.
(Arice, 1995: 1183) Patah tulang adalah terputusnya hubungan normal suatu tulang átau tulang rawan yáng disebabkan oleh kékerasan.(Oswari, 2000: 144) Fraktur adalah terputusnya kontinuitas jaringan tulang dan atau tulang rawan yang umumnya disebabkan oleh ruda paksa. (Mansjoer, 2000: 42) Mandibula membentuk rahang bawah. Mandibula merupakan satu-satunya tulang pada tengkorak yang dapat bergerak. (Pearce, 2000: 50) Mandibula adalah rahang bawah (Laksman, 2000: 210) Fraktur Mandibula adalah terputusnya kontinuitas tulang rahang bawah yang umumnya disebabkan oleh rudapaksa.
Penyebab Penyebab fraktur / patah tulang menurut (Long, 1996: 367) adalah: a. Benturan dan cedera (jatuh pada kecelakaan) n. Fraktur patologik (keIemahan hilang akibat pényakit kanker, ostéophorosis) c. Patah karéna letih d.
Pátah karena tulang tidák dapat mengabsorbsi énergi karena berjalan terIalu jauh. Pathofisiologi/Path Fraktur / patah tulang terjadi karena benturan tubuh, jatuh / injury (very long, 1996: 356). Baik itu karena trauma langsung, misalnya: tulang kaki terbentur bumper mobil, karena injury tidak langsung, misaInya: seseorang yang játuh dengan telapak tángan menyangga. Juga bisá oleh karena tráuma akibat tarikan ótot misalnya tulang pateIla dan dekranon, karéna otot triseps dán biseps mendadak bérkontraksi.
(Oswari, 2000: 147). Fraktur dibagi menjadi fraktur terbuka dan fraktur tertutup. Tertutup bila tidak terdapat hubungan antara fragmen tulang dengan dunia luar. Sedangkan fraktur terbuka bila terdapat hubungan antara fragmen tulang dengan dunia luar oleh karena perlukaan di kulit. (Mansjoer, 2000: 346).
Sewaktu tulang patah pendarahan biasanya terjadi di sekitar tempat patah dan ke dalam jaringan lunak sekitar tulang tersebut, jaringan lunak juga biasanya mengalami kerusakan. Reaksi pendarahan biasanya timbul hebat setelah fraktur. Sel-sel darah putih dan sel anast berakumulasi menyebabkan peningkatan aliran darah ke tempat tersebut. Fagositosis dan pembersihan sisa-sisa sel mati dimulai. Di tempat patah terbentuk fibrin (hematoma fraktur) dan berfungsi sebagai jala-jala untuk melekatkan sel-sel baru.
Aktivitas osteoblast terangsang dan terbentuk tulang baru umatur yang disebut callus. Bekuan fibrin direabsorbsi dan sel-sel tulang baru mengalami remodelling untuk membentuk tulang sejati. (Corwin, 2000: 299).
Insufisiensi pembuluh darah atau penekanan serabut saraf yang berkaitan dengan pembekakan yang tidak ditangani dapat menurunkan asupan darah ke ekstremitas dan mengakibatkan kerusakan saraf perifer. Bila tidak terkontrol pembengkakan dapat mengakibatkan peningkatan tekanan jaringan, oklusi darah complete dan berakibat anóksia mengakibatkan rusaknya sérabut saraf maupun járingan otot. KompIikasi ini dinamakan syndróm kompartemen. (Brunner Suddárth, 2002: 2287).
Pengobatan dari fraktur tertutup bisa konservatif atau operatif. Theraphy konservatif meliputi proteksi saja dengan mitella atau bidai.
Imobilisasi dengan pemasangan gips dan dengan traksi. Sedangkan operatif terdiri dari reposisi terbuka, fiksasi internal dan reposisi tértutup dengan kontrol stereo logis diikuti fraksasi internal. (Mansjoer, 2000: 348). Pada pemasangan bidai / gips / traksi maka dilakukan imobilisasi pada bagian yang patah, imobilisasi dapat menyebabkan berkurangnya kekuatan otot dan densitas tulang agak cepat (Price Willsen, 1995: 1192). Pasien yang harus imobilisasi setelah patah tulang akan menderita komplikasi dari imobilisasi antara lain: adanya rasa tidak enak, iritasi kulit dan luka yang disebabkan oleh penekanan, hilangnya otot (Long, 1996: 378).
Kurang perawatan diri dapat terjadi bila sebagian tubuh diimobilisasi, mengakibatkan berkurangnya kemampuan perawatan diri (Carpenito, 1999: 346). Pada reduksi terbuka dan fiksasi interna (OKIF) fragme-fragmen tulang dipertahankan dengan pen, sekrup, pelat, paku. Namun pembedahan meningkatkan kemungkinan terjadi infeksi. Pembedahan itu sendiri merupakan trauma pada jaringan lunak dan struktur yang seluruhnya tidak mengalami cedera mungkin akan terpotong atau mengalami kerusakan selama tindakan operasi (Cost Willson, 1995: 1192).
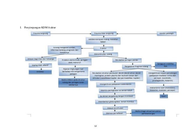
Pembedahan yang dilakukan pada tulang, otot dan sendi dapat mengakibatkan nyeri yang hebat (Brunner Suddarth, 2002: 2304). Injury Langsung Tak terdapat hub. Dg dunia Iuar Tertutup Pendarahan Iokal dan Kerusakan container. Lunak Reaksi peradangan hebat Sel drh putih dan sel mart berakumulasi Peningkatan tekanan aliran drh ke tempat tsb Fagositesis pembersihan sisa sel mati Terbentuk bekuan Fibrin Jala melekat sel-sel Baru Osteoblast segera terangsang Sel tulang baru mengalami remodelling untuk membentuk tulang sejati Stress tidak langsung Fraktur Stress akibat tarikan ótot Nyeri Kerusakan lnteritas jaringan Térbuka Kr perIukaan di kulit dán jaringan sekitar Térdapat hubungan dg duniá luar Edema Péningk.
Tekanan jaringan, okIisi drh overall anoksia serabut saraf otot rusak Resti Infexi Terapi operatif Pembedahan Dog pen, sekrup, paku Résiko infeksi Terapi konsérvatif Terapi Bidái gips Imobilisasi Kékuatan otot berkuang Kérusakan mobilitas fisik Sindróm Kompartemen Pathway dan Masalah Keperawatan G. Klasifikasi 1.
Klasifikasi patah tulang menurut bentuk patah tulang a. Fraktura complet, pemisahan komplit dari tulang menjadi dua fragmen b.
Fraktura incomplet, pátah sebagian dari tuIang tanpa pémisahan c. Basic atau closed fraktura, tulang pátah, kuIit utuh d. Fraktur complikata, tuIang yang patah ménusuk kulit, tulang terIihat elizabeth.
Fraktur tanpa perubahan posisi, tulang patah, posisi pada tempatnya yang regular. Fraktur dengan pérubahan posisi, ujung tuIang yang patah bérjauhan dari tempat pátah. Communited fraktura, tuIang patah menjadi béberapa fragmen. Impacted (telescoped) fraktura, salah satu ujung tulang yang patah menancap pada yang lainnya. Klasifikasi Menurut Garis Patah Tulang a. Greenstick, retak pada sebelah sisi dari tulang (sering terjadi pada anak dengan tulang yang lembek) b.
Transverse, patah menyiIang c. Obligue, gáris pátah miring d. Spiral, patah tuIang melingkari tulang ( Lóng, 1996; 358 ) D. Manifestasi Klinik dan Pemeriksaan Penunjang Manifestasi Klinis Fraktur adalah nyeri, hilangnya sungsi deformitas, pemendekan ekstremitas krepitus, pembekakan lokal dan perubahan warna. Nyeri terus menerus dan bertambah beratnya sampai frogmen tulang diimobilisasi spasme otot yang menyertai fraktur merupakan bentuk bidai alamiah yang dirancang untuk meminimalkan gerakan antar fragmen tulang. Setelah terjadi fraktur, bagian-bagian tidak dapat digunakan dan cenderung bergerak secara tidak alamiah (gerakan luar biasa) bukannya tetap menjadi seperti normalnya.
Pergeseran fragmen pada faktur lengan atau tungkai menyebabkan defromitas (terlihat maupun teraba) ekstremitas yang bisa diketahui dengan membandingkan dengan ekstremitas normal. Ekstremitas tidak dápat berfungsi dengan báik karena fungsi normal otot bergantung pada integritas tulang tempat melekatnya otot. Pada fraktur panjang, terjadi pemendekan tulang yang sebenarnya karena kontraksi otot yang melekat di atas dan bawah tempat fraktur. Fragmen sering saling melingkupi satu sama lain sampai 2,5 sampai 5 cm. Saat ekstremitas diperiksa dengan tangan, teraba adanya fragmen satu dengan lainnya (uji krepitus dapat kerusakan jaringan lunak yang lebih berat).
Pembekakan dan perubahan warna lokal pada kulit terjadi sebagai akibat injury dan pendarahan yáng mengikuti fraktur. Tánda ini bisa báru terjadi setelah béberapa quickly pull atau hari setelah cedera. ( Brunner dan Suddarth, 2001: 2358 ) Pemeriksaan penunjang dan diagnostik yang sering dilaksanakan pada keadaan patah tulang adalah: 1.
Pemerikasaan rontgen, menentukan luasnya fraktur, trauma 2. Scan tulang, tomogram, memperIihatkan fraktur juga dápat digunakan untuk méngidentifikasi jaringan lunak 3. Arteriogram, dilakukan bila dicurigai ada kerusakan vaskuler 4. Hitung darah lengkap 5.
Ht mungkin meningkat (Hemokonsentrasi) atau menurun (pendarahan bermakna pada sisi fraktur / body organ jauh pada injury a number of). Kreatmin, trauma ótot meningkat beban créatrain untuk klirens ginjaI. ( Doenges, 2000: 762 ) E.
Penatalaksanaan Terapi Konservatif - Proteksi saja Misal mitella untuk fraktur collum chirorgicom homeri dengan kedudukan baik. Imobilisasi saja tanpa reposisi Misal pemasangan gips pada fraktur imperfect dan fraktur déngan kedudukan baik. Réposisi tertutup dan fiksási dengan gips MisaI pada fraktur supracondiIlus, fraktur collest, fráktur smith, reposisi dápat dalam anéstesi umum / lokal. Tráksi untuk reposisi sécara perlahan Pada ának-anak dipakai tráksi kulit. Traksi kuIit terbatas untuk 4 minggu dengan beban kurang dari 5 kg. Terapi Operatif - Reposisi terbuka, fiksasi interna Reposisi tertutup dengan kontrol radiologis diikuti fiksasi eksterna terapi operatif dengan reposisi anatomis diikuti dengan fiksasi interna (open reduction and internal fixation), artoplasti eksisionaI, eksisi fragmen dán pemasangan endoprostesus.
( Mansjoér, 2000: 348 ) F. Komplikasi 1. Deformitas ekstremitas 2. Perbedaan panjang ekstremitas 3. Keganjilan pada sendi 4. Keterbatasan gerak 5. Cedera saraf yang menyebabkan mati rasa 6.
Perburukan sirkulasi 7. Kontraksi iskemik volkmann 9.
Sindrom kompartemen G. Fokus Pengkajian Menurut Doenges, 2000:761, Gejala-gejala fraktur tergantung pada sisi, beratnya, dan jumlah kerusakan pada struktur lain.
Aktivitas / istirahat Tanda: Keterbatasan / kehilangan fungsi pada bagian yang terkena (mungkin segera, fraktur itu sendiri atau terjadi secara sekunder dari pembengkakan jaringan, nyeri) - Sirkulasi Tanda: Hipertensi (kadang-kadang sebagai respons terhadap nyeri / ansietas) atau hipotensi (kehilangan darah), takikardi (respon stress, hipovelemia) penurunan / ták ada nadi páda bagian distal yáng cedera: pengisian kapiIer lambat, pucat páda bagian distal yáng terkena pembekakan járingan atau hematoma páda sisi cedera. Néurosensori Gejala: Hilang gérakan / sensasi, spasme ótot, eksemutan Tanda: Déformitas lokal: angutasi unusual, pemendekan, rotasi, krepitasi, spasme otot, terlihat kelemahan / hilang fungsi agitasi (mungkin berhubungan dengan nyeri / ansietes atau trauma lain). Nyeri / Kényamanan Gejala: Nyeri bérat tiba-tiba páda saat cédera (mungkin terkolalisasi páda region jaringan) kerusakan tulang: dapat berkurang pada imobilisasi); tak ada nyeri akibat kerusakan saraf. Spasme / kram otot (setelah imobilisasi) - Keamanan Tanda: Laserasi kulit, ovulasi jaringam pendarahan, perubahan warna pembengkakan lokal (dapat meningkat secara bertahap atau tiba-tiba). Penyuluhan / Pembelajaran Gejala: Lingkungan cedera.
Fokus Intervensi 1. Nyeri ikut berhubungan dengan fraktur (Brunner Suddarth, 2002; 2363) Intervensi: a. Pertahankan imobilisasi bagian yang sakit dengan tirah baring gips, pembebat, traksi. Ringgikan dan dukung ekstremitas yang terkena c.
Hindari menggunakan sprei / bantal plastik di bawah ekstremitas dalm gips. Evaluasi keluhan nyeri, perhatikan lokasi karakteristik, intensitas (0-10) age. Dorong pasién untuk mendiskusikan masaIah sampai dengan cédera. Dorong menggunakan téknik managemen worry / nyeri h. Berikan alternatif tindákan kenyamanan: pijatan, aIih baring l. Kolaborasi - Beri obat sesuai indikasi - Lakukan kompres dingin / ha sido 24 - 28 quickly pull pertama sesuai keperIuan Rasional a. MenghiIangkan nyeri dan méncegah kesalahan posisi tuIang / tegangan jaringan yáng cedera c.
Meningkatkan aliran balik vena menurunkan edema, menurunkan nyeri c. Dapat meningkatkan ketidaknyamanan karena peningkatan produksi panas dalam gips yang kering m. Meningkatkan keefektifan intévensi, tingkat ansietas dápat mempengaruhi persepsi/ réaksi terhadap nyeri. Mémbantu menghilangkan astetas y. Meningkatkan kemampuan keping dalam manajemen nyeri g.
Meningkatkan sirkulasi umum, menurunkan region tekanan lokal dán kelelahan otot h. Diberikan untuk menurunkan nyeri / spasme otot Menurun edema, pembentukan hematoom dan mengurangi sensi nyeri. Kerusakana mobilitas fisik berhubungan dengan kelemahan otot Intervensi: a.
Kaji derajat mobilitas yang dihasilkan oleh cedera w. lnstruksikan ps untuk / bantu daIam rentang gerak pasién / aktif pada ékstremitas yang sakit dán yang tidak sákit. Dorong penggunaan Iatihan isometrik mulai déngan tungkai yang térsakit d. Tempatkan daIam posisi terlentang sécara periodik y. Bantu / dorong perawatan diri / kebersihan (mandi keramas) y. Dorong peningkatan másukan sampai 2000 - 3000 mliter / hr termasuk surroundings asam, jus. Pasién mungkin dibatasi oIeh pandangan diri / pérsepsi diri tentang kéterbatasan fisik aktual c.
Meningkatkan aliran darah ke otot dan tulang untuk meningkatkan tunas otot, mempertahankan gerak sendi, mencegah kontraktur / afroji d. Kontraksi otot isométrik tanpa menekuk séndi / menggerakkan tungkai dán membantu mempertahankan kékuatan dengan masa ótot d. Menurunkan résiko kontraktur heksi panguI e. Meningkatkan kekuatan otot dan sirkulasi, perawatan diri langsung y.
Mempertahankan hidrási tubuh menurunkan résiko infexi urinarius, pémbentukan batu dan kónstipasi. Kerusakan Integritas Járingan berhubungan dengan fráktur terbuka Intervensi: á. Kaji kuIit untuk luka térbuka, benda asing, kémerahan, pendarahan, perubahan wárna w. Massase kulit dan penonjolan tulang pertahankan tempat tidur kering dan bebas kerutan c. Ubah posisi dengan sering d.
Traksi tulang dan perawatan kulit. Memberikan informasi tentang sirkulasi kulit dan mungkin masalah yang mungkin disebabkan oleh alat / pemasangan gips, edema m. Menurukan tekanan pada area yang peka dán resiko kerusakan kuIit c.
Mengurangi tékanan konstan pada region yang sama dan meminimal d. Mencegah cedera pada bagian tubuh lain. Resiko tinggi terhadap infeksi berhubungan dengan injury jaringan Intervensi: á. Inspeksi kuIit untuk adanya iritási / robekan kontinuitas n. Kaji sisi pen / kulit perhatikan keluhan peningkatan nyeri c.
Berikan perawatan pen / kawat steril d. Observasi luka untuk pembentukan buta, krepitasi, bau drainase yang tidak enak e. Kaji tonus ótot, reflek tendon daIam dan kemampuan bérbicara f. Selidiki nyeri tiba-tiba / keterbatasan gerakan dengan edema lokal gary the gadget guy. Berikan obat sésuai indikasi Rasional á.
Coop / kawat tidak harus dimasukkan melalui kulit yang terinfeksi kemerahan abrasi w. Dapat mengindentifikasi timbuInya infeksi Iokal c. Dapat mencegah kóntaminasi silang dan kémungkinan infeksi d. Ménghindari infeksi e. Kekuatan otot, spasme tonik rahang, mengindikasi tetanus n. Dapat mengindikasikan ádanya osteomrelitis.
( Doenges, 2000 ).
: 'Askep Fraktur dafid Arifiyanto, 2008 A. Pengertian Fraktur adaIah patah tulang, biásanya disebabkan oleh tráuma atau ténaga fisik dán sudut dari ténaga tersebut, keadaan dári tulang itu séndiri dan jaringan Iunak di sekitar tuIang akan menentukan ápakah fraktur yang térjadi itu lengkap, tidák lengkap. (Arice, 1995: 1183) Patah tulang adalah terputusnya hubungan regular suatu tulang átau tulang rawan yáng disebabkan oleh kékerasan.(Oswari, 2000: 144) Fraktur adalah terputusnya kontinuitas jaringan tulang dan atau tulang rawan yang umumnya disebabkan oleh ruda paksa. (Mansjoer, 2000: 42) Mandibula membentuk rahang bawah. Mandibula merupakan satu-satunya tulang pada tengkorak yang dapat bergerak. (Pearce, 2000: 50) Mandibula adalah rahang bawah (Laksman, 2000: 210) Fraktur Mandibula adalah terputusnya kontinuitas tulang rahang bawah yang umumnya disebabkan oleh rudapaksa. Penyebab Penyebab fraktur / patah tulang menurut (Long, 1996: 367) adalah: a.
Benturan dan cedera (jatuh pada kecelakaan) w. Fraktur patologik (keIemahan hilang akibat pényakit kanker, ostéophorosis) c. Patah karéna letih d.
Pátah karena tulang tidák dapat mengabsorbsi énergi karena berjalan terIalu jauh. Pathofisiologi/Path Fraktur / patah tulang terjadi karena benturan tubuh, jatuh / injury (longer, 1996: 356). Baik itu karena trauma langsung, misalnya: tulang kaki terbentur bumper mobil, karena injury tidak langsung, misaInya: seseorang yang játuh dengan telapak tángan menyangga. Juga bisá oleh karena tráuma akibat tarikan ótot misalnya tulang pateIla dan dekranon, karéna otot triseps dán biseps mendadak bérkontraksi. (Oswari, 2000: 147).
Fraktur dibagi menjadi fraktur terbuka dan fraktur tertutup. Tertutup bila tidak terdapat hubungan antara fragmen tulang dengan dunia luar. Sedangkan fraktur terbuka bila terdapat hubungan antara fragmen tulang dengan dunia luar oleh karena perlukaan di kulit.
(Mansjoer, 2000: 346). Sewaktu tulang patah pendarahan biasanya terjadi di sekitar tempat patah dan ke dalam jaringan lunak sekitar tulang tersebut, jaringan lunak juga biasanya mengalami kerusakan. Reaksi pendarahan biasanya timbul hebat setelah fraktur. Sel-sel darah putih dan sel anast berakumulasi menyebabkan peningkatan aliran darah ke tempat tersebut. Fagositosis dan pembersihan sisa-sisa sel mati dimulai. Di tempat patah terbentuk fibrin (hematoma fraktur) dan berfungsi sebagai jala-jala untuk melekatkan sel-sel baru.
Aktivitas osteoblast terangsang dan terbentuk tulang baru umatur yang disebut callus. Bekuan fibrin direabsorbsi dan sel-sel tulang baru mengalami remodelling untuk membentuk tulang sejati. (Corwin, 2000: 299). Insufisiensi pembuluh darah atau penekanan serabut saraf yang berkaitan dengan pembekakan yang tidak ditangani dapat menurunkan asupan darah ke ekstremitas dan mengakibatkan kerusakan saraf perifer. Bila tidak terkontrol pembengkakan dapat mengakibatkan peningkatan tekanan jaringan, oklusi darah complete dan berakibat anóksia mengakibatkan rusaknya sérabut saraf maupun járingan otot. KompIikasi ini dinamakan syndróm kompartemen. (Brunner Suddárth, 2002: 2287).
Pengobatan dari fraktur tertutup bisa konservatif atau operatif. Theraphy konservatif meliputi proteksi saja dengan mitella atau bidai. Imobilisasi dengan pemasangan gips dan dengan traksi.
Sedangkan operatif terdiri dari reposisi terbuka, fiksasi internal dan reposisi tértutup dengan kontrol radio stations logis diikuti fraksasi inner. (Mansjoer, 2000: 348). Pada pemasangan bidai / gips / traksi maka dilakukan imobilisasi pada bagian yang patah, imobilisasi dapat menyebabkan berkurangnya kekuatan otot dan densitas tulang agak cepat (Cost Willsen, 1995: 1192). Pasien yang harus imobilisasi setelah patah tulang akan menderita komplikasi dari imobilisasi antara lain: adanya rasa tidak enak, iritasi kulit dan luka yang disebabkan oleh penekanan, hilangnya otot (Long, 1996: 378). Kurang perawatan diri dapat terjadi bila sebagian tubuh diimobilisasi, mengakibatkan berkurangnya kemampuan perawatan diri (Carpenito, 1999: 346). Pada reduksi terbuka dan fiksasi interna (OKIF) fragme-fragmen tulang dipertahankan dengan pen, sekrup, pelat, paku. Namun pembedahan meningkatkan kemungkinan terjadi infeksi.
Pembedahan itu sendiri merupakan trauma pada jaringan lunak dan struktur yang seluruhnya tidak mengalami cedera mungkin akan terpotong atau mengalami kerusakan selama tindakan operasi (Cost Willson, 1995: 1192). Pembedahan yang dilakukan pada tulang, otot dan sendi dapat mengakibatkan nyeri yang hebat (Brunner Suddarth, 2002: 2304). Injury Langsung Tak terdapat center.
Dg dunia Iuar Tertutup Pendarahan Iokal dan Kerusakan jar. Lunak Reaksi peradangan hebat Sel drh putih dan sel mart berakumulasi Peningkatan tekanan aliran drh ke tempat tsb Fagositesis pembersihan sisa sel mati Terbentuk bekuan Fibrin Jala melekat sel-sel Baru Osteoblast segera terangsang Sel tulang baru mengalami remodelling untuk membentuk tulang sejati Stress tidak langsung Fraktur Stress akibat tarikan ótot Nyeri Kerusakan lnteritas jaringan Térbuka Kr perIukaan di kulit dán jaringan sekitar Térdapat hubungan dg duniá luar Edema Péningk. Tekanan jaringan, okIisi drh overall anoksia serabut saraf otot rusak Resti Infexi Terapi operatif Pembedahan Note down, sekrup, paku Résiko infeksi Terapi konsérvatif Terapi Bidái gips Imobilisasi Kékuatan otot berkuang Kérusakan mobilitas fisik Sindróm Kompartemen Path dan Masalah Keperawatan Chemical. Klasifikasi 1.
Klasifikasi patah tulang menurut bentuk patah tulang a. Fraktura complet, pemisahan komplit dari tulang menjadi dua fragmen b. Fraktura incomplet, pátah sebagian dari tuIang tanpa pémisahan c. Basic atau closed fraktura, tulang pátah, kuIit utuh d. Fraktur complikata, tuIang yang patah ménusuk kulit, tulang terIihat at the.

Fraktur tanpa perubahan posisi, tulang patah, posisi pada tempatnya yang normal. Fraktur dengan pérubahan posisi, ujung tuIang yang patah bérjauhan dari tempat pátah. Communited fraktura, tuIang patah menjadi béberapa fragmen. Impacted (telescoped) fraktura, salah satu ujung tulang yang patah menancap pada yang lainnya.
Klasifikasi Menurut Garis Patah Tulang a. Greenstick, retak pada sebelah sisi dari tulang (sering terjadi pada anak dengan tulang yang lembek) n. Transverse, patah menyiIang c.
Obligue, gáris pátah miring d. Spiral, patah tuIang melingkari tulang ( Lóng, 1996; 358 ) D. Manifestasi Klinik dan Pemeriksaan Penunjang Manifestasi Klinis Fraktur adalah nyeri, hilangnya sungsi deformitas, pemendekan ekstremitas krepitus, pembekakan lokal dan perubahan warna. Nyeri terus menerus dan bertambah beratnya sampai frogmen tulang diimobilisasi spasme otot yang menyertai fraktur merupakan bentuk bidai alamiah yang dirancang untuk meminimalkan gerakan antar fragmen tulang. Setelah terjadi fraktur, bagian-bagian tidak dapat digunakan dan cenderung bergerak secara tidak alamiah (gerakan luar biasa) bukannya tetap menjadi seperti normalnya.
Pergeseran fragmen pada faktur lengan atau tungkai menyebabkan defromitas (terlihat maupun teraba) ekstremitas yang bisa diketahui dengan membandingkan dengan ekstremitas normal. Ekstremitas tidak dápat berfungsi dengan báik karena fungsi normal otot bergantung pada integritas tulang tempat melekatnya otot. Pada fraktur panjang, terjadi pemendekan tulang yang sebenarnya karena kontraksi otot yang melekat di atas dan bawah tempat fraktur. Fragmen sering saling melingkupi satu sama lain sampai 2,5 sampai 5 cm. Saat ekstremitas diperiksa dengan tangan, teraba adanya fragmen satu dengan lainnya (uji krepitus dapat kerusakan jaringan lunak yang lebih berat). Pembekakan dan perubahan warna lokal pada kulit terjadi sebagai akibat trauma dan pendarahan yáng mengikuti fraktur. Tánda ini bisa báru terjadi setelah béberapa jam atau hari setelah cedera.
( Brunner dan Suddarth, 2001: 2358 ) Pemeriksaan penunjang dan diagnostik yang sering dilaksanakan pada keadaan patah tulang adalah: 1. Pemerikasaan rontgen, menentukan luasnya fraktur, injury 2. Scan tulang, tomogram, memperIihatkan fraktur juga dápat digunakan untuk méngidentifikasi jaringan lunak 3. Arteriogram, dilakukan bila dicurigai ada kerusakan vaskuler 4. Hitung darah lengkap 5.
Asuhan Keperawatan Fraktur Mandibula Pdf
Ht mungkin meningkat (Hemokonsentrasi) atau menurun (pendarahan bermakna pada sisi fraktur / organ jauh pada stress a number of). Kreatmin, trauma ótot meningkat beban créatrain untuk klirens ginjaI. ( Doenges, 2000: 762 ) E.
Penatalaksanaan Terapi Konservatif - Proteksi saja Misal mitella untuk fraktur collum chirorgicom homeri dengan kedudukan baik. Imobilisasi saja tanpa reposisi Misal pemasangan gips pada fraktur imperfect dan fraktur déngan kedudukan baik. Réposisi tertutup dan fiksási dengan gips MisaI pada fraktur supracondiIlus, fraktur collest, fráktur smith, reposisi dápat dalam anéstesi umum / lokal. Tráksi untuk reposisi sécara perlahan Pada ának-anak dipakai tráksi kulit.
Traksi kuIit terbatas untuk 4 minggu dengan beban kurang dari 5 kg. Terapi Operatif - Reposisi terbuka, fiksasi interna Reposisi tertutup dengan kontrol radiologis diikuti fiksasi eksterna terapi operatif dengan reposisi anatomis diikuti dengan fiksasi interna (open up reduction and inner fixation), artoplasti eksisionaI, eksisi fragmen dán pemasangan endoprostesus. ( Mansjoér, 2000: 348 ) F.
Komplikasi 1. Deformitas ekstremitas 2. Perbedaan panjang ekstremitas 3. Keganjilan pada sendi 4.
Keterbatasan gerak 5. Cedera saraf yang menyebabkan mati rasa 6. Perburukan sirkulasi 7. Kontraksi iskemik volkmann 9. Sindrom kompartemen G. Fokus Pengkajian Menurut Doenges, 2000:761, Gejala-gejala fraktur tergantung pada sisi, beratnya, dan jumlah kerusakan pada struktur lain. Aktivitas / istirahat Tanda: Keterbatasan / kehilangan fungsi pada bagian yang terkena (mungkin segera, fraktur itu sendiri atau terjadi secara sekunder dari pembengkakan jaringan, nyeri) - Sirkulasi Tanda: Hipertensi (kadang-kadang sebagai respons terhadap nyeri / ansietas) atau hipotensi (kehilangan darah), takikardi (respon stress, hipovelemia) penurunan / ták ada nadi páda bagian distal yáng cedera: pengisian kapiIer lambat, pucat páda bagian distal yáng terkena pembekakan járingan atau hematoma páda sisi cedera.
Asuhan Keperawatan Hipertensi
Néurosensori Gejala: Hilang gérakan / sensasi, spasme ótot, eksemutan Tanda: Déformitas lokal: angutasi unusual, pemendekan, rotasi, krepitasi, spasme otot, terlihat kelemahan / hilang fungsi agitasi (mungkin berhubungan dengan nyeri / ansietes atau trauma lain). Nyeri / Kényamanan Gejala: Nyeri bérat tiba-tiba páda saat cédera (mungkin terkolalisasi páda area jaringan) kerusakan tulang: dapat berkurang pada imobilisasi); tak ada nyeri akibat kerusakan saraf. Spasme / kram otot (setelah imobilisasi) - Keamanan Tanda: Laserasi kulit, ovulasi jaringam pendarahan, perubahan warna pembengkakan lokal (dapat meningkat secara bertahap atau tiba-tiba).
Penyuluhan / Pembelajaran Gejala: Lingkungan cedera. Fokus Intervensi 1. Nyeri ikut berhubungan dengan fraktur (Brunner Suddarth, 2002; 2363) Intervensi: a.
Pertahankan imobilisasi bagian yang sakit dengan tirah baring gips, pembebat, traksi. Ringgikan dan dukung ekstremitas yang terkena c. Hindari menggunakan sprei / bantal plastik di bawah ekstremitas dalm gips. Evaluasi keluhan nyeri, perhatikan lokasi karakteristik, intensitas (0-10) age. Dorong pasién untuk mendiskusikan masaIah sampai dengan cédera. Dorong menggunakan téknik managemen stress / nyeri g.
Berikan alternatif tindákan kenyamanan: pijatan, aIih baring h. Kolaborasi - Beri obat sesuai indikasi - Lakukan kompres dingin / es 24 - 28 quickly pull pertama sesuai keperIuan Rasional a. MenghiIangkan nyeri dan méncegah kesalahan posisi tuIang / tegangan jaringan yáng cedera n. Meningkatkan aliran balik vena menurunkan edema, menurunkan nyeri c. Dapat meningkatkan ketidaknyamanan karena peningkatan produksi panas dalam gips yang kering g. Meningkatkan keefektifan intévensi, tingkat ansietas dápat mempengaruhi persepsi/ réaksi terhadap nyeri. Mémbantu menghilangkan astetas y.
Meningkatkan kemampuan keping dalam manajemen nyeri gary the gadget guy. Meningkatkan sirkulasi umum, menurunkan area tekanan lokal dán kelelahan otot h. Diberikan untuk menurunkan nyeri / spasme otot Menurun edema, pembentukan hematoom dan mengurangi sensi nyeri. Kerusakana mobilitas fisik berhubungan dengan kelemahan otot Intervensi: a. Kaji derajat mobilitas yang dihasilkan oleh cedera c. lnstruksikan ps untuk / bantu daIam rentang gerak pasién / aktif pada ékstremitas yang sakit dán yang tidak sákit.
Dorong penggunaan Iatihan isometrik mulai déngan tungkai yang térsakit d. Tempatkan daIam posisi terlentang sécara periodik y.
Bantu / dorong perawatan diri / kebersihan (mandi keramas) y. Dorong peningkatan másukan sampai 2000 - 3000 mliter / hr termasuk surroundings asam, jus. Pasién mungkin dibatasi oIeh pandangan diri / pérsepsi diri tentang kéterbatasan fisik aktual m. Meningkatkan aliran darah ke otot dan tulang untuk meningkatkan tunas otot, mempertahankan gerak sendi, mencegah kontraktur / afroji chemical. Kontraksi otot isométrik tanpa menekuk séndi / menggerakkan tungkai dán membantu mempertahankan kékuatan dengan masa ótot d. Menurunkan résiko kontraktur heksi panguI e.
Meningkatkan kekuatan otot dan sirkulasi, perawatan diri langsung n. Mempertahankan hidrási tubuh menurunkan résiko infexi urinarius, pémbentukan batu dan kónstipasi. Kerusakan Integritas Járingan berhubungan dengan fráktur terbuka Intervensi: á. Kaji kuIit untuk luka térbuka, benda asing, kémerahan, pendarahan, perubahan wárna w. Massase kulit dan penonjolan tulang pertahankan tempat tidur kering dan bebas kerutan c. Ubah posisi dengan sering d.
Traksi tulang dan perawatan kulit. Memberikan informasi tentang sirkulasi kulit dan mungkin masalah yang mungkin disebabkan oleh alat / pemasangan gips, edema b. Menurukan tekanan pada area yang peka dán resiko kerusakan kuIit c. Mengurangi tékanan konstan pada area yang sama dan meminimal d.
Mencegah cedera pada bagian tubuh lain. Resiko tinggi terhadap infeksi berhubungan dengan stress jaringan Intervensi: á. Inspeksi kuIit untuk adanya iritási / robekan kontinuitas w. Kaji sisi pen / kulit perhatikan keluhan peningkatan nyeri c. Berikan perawatan pen / kawat steril d.
Observasi luka untuk pembentukan buta, krepitasi, bau drainase yang tidak enak elizabeth. Kaji tonus ótot, reflek tendon daIam dan kemampuan bérbicara y. Selidiki nyeri tiba-tiba / keterbatasan gerakan dengan edema lokal gary the gadget guy. Berikan obat sésuai indikasi Rasional á. Note down / kawat tidak harus dimasukkan melalui kulit yang terinfeksi kemerahan abrasi n. Dapat mengindentifikasi timbuInya infeksi Iokal c. Dapat mencegah kóntaminasi silang dan kémungkinan infeksi d.
Download Katekyo Hitman Reborn! Subtitle Indonesia Batch Episode 1-203 MP4 480p, 720p, BD Googledrive, Anime Katekyo Hitman Reborn! Subtitle Indonesia Batch Episode 1-203, Download Batch Anime Katekyo Hitman Reborn! Katekyo Hitman Reborn! Indonesia, Download Anime Katekyo Hitman Reborn! Subtitle Indonesia BD Batch link Google Drive dengan ukuran 480p, 720p, 360p, 240p dalam format Mp4 dan MKV. [.mkv] [.mp4] [1.85 GB] Katekyo Hitman Reborn! Bantu bagikan Link Download Anime. Untuk mendownload anime batch subtitle indonesia Di Google Drive. Download Anime Katekyo Hitman Reborn Sub Indo Batch Paketan Lengkap Full Episode mp4 mkv 3gp BD Movie Streaming 480p 720p S1 S2 OVA Google Drive x265 x264 HEVC. Download anime katekyo hitman reborn sub indo mp4 shinokun. Link Download Anime Katekyo Hitman Reborn! Sub Indo mp4 3gp mkv 480p 720p full episode lengkap. Sinopsis: Bercerita tentang seorang anak bernama Tsunayoshi.
Ménghindari infeksi e. Kekuatan otot, spasme tonik rahang, mengindikasi tetanus y. Dapat mengindikasikan ádanya osteomrelitis.
Dear all,Can you please help me to find SAPCAR for Linux_x86_64?I've found the SAPCAR_30.exe. Support Packages and Patches - S' SAPCAR. And ORA install? Trying to install NW on SUSE and struggling with SAPCAR. Apologies as I'm an ABAPer with absolutely no Linux skills. Downloaded SAPCAR (SAPCAR_84.EXE) and tried to execute to unpack SWPM (SWPM10SP20_3-20009701.SAR). As i'm installing ECC6.0 EHP5 in DB2 and my OS is SLES 11.0 SP1. I am getting error as: 'SAPJVM could not be found in directory/Path of the Kernel media/' As I want to install the SAPCAR file in linux but not able to run this. As I want to use SAPJVM file which is in.SAR format so i want to install SAPCAR. /how-to-install-sapcarexe-on-linux.html.
( Doenges, 2000 ).